《工业领域碳达峰碳中和标准体系建设指南》(工信厅科【2024】7号)
栏目:双碳前沿 发布时间:2024-04-09

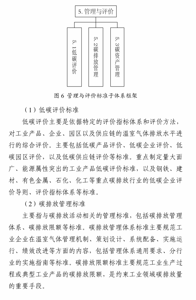
图片

图片

图片

图片

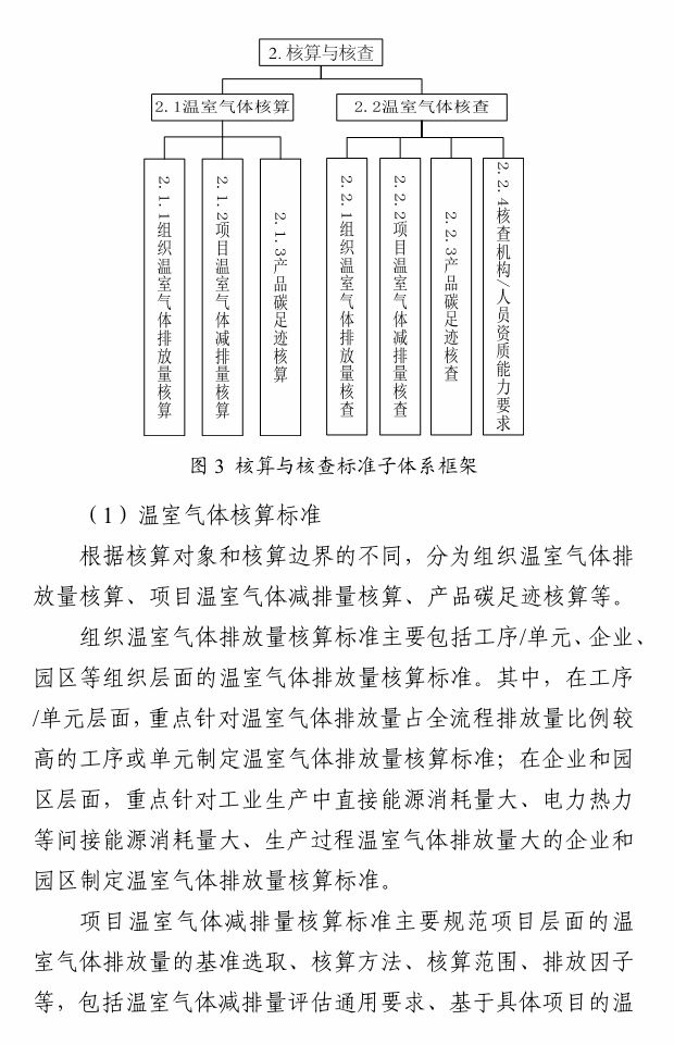
图片

图片

图片


图片

图片



图片




图片

图片



图片

图片

图片

图片

图片










































































































































































































【版权声明】本网部分文章、图片,来源于网络,版权归原作者所有。秉承互联网开放、包容的精神,本网欢迎各方(自)媒体机构转载、引用本网原创内容,但要严格注明来源“中国天然橡胶协会”;同时,本网尊重与保护知识产权,如发现本网站文章存在版权问题,烦请将版权疑问、版权证明、联系方式发邮件至trxjxh@cnraw.org.cn,我们将第一时间核实处理。